View Images Library Photos and Pictures. Diagram Ac To Dc Inverter Wiring Diagram Full Version Hd Quality Wiring Diagram Df1x44 Epaviste Gratuit Idf Fr Dc Voltage Doubler And Voltage Multiplier Circuits Working Eleccircuit Converter Electrical Projects Circuit Diagram 06 Dc Conversion Wiring Diagram Full Version Hd Quality Wiring Diagram Classdiagramjava Palermofumetto It Capacitor Dc To Dc Converter Circuit Diagram Alternating Current Rectifier Png 1280x792px Capacitor Alternating Current Area
The 12 volt dc electricity powers our necessary items. The primary is driven by the main ac supply.
 . Generic Ct 5v500ma 220v Ac To 12v Dc 500ma Circuit Board Smps Power Supply Ac Dc Stepdown Buck Converter Module Amazon In Industrial Scientific Diagram Ac To Dc Inverter Wiring Diagram Full Version Hd Quality Wiring Diagram Df1x44 Epaviste Gratuit Idf Fr Dc Ac Converter Circuit Diagram Download Scientific Diagram
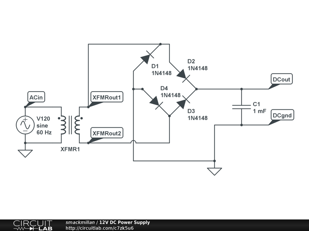
 		 		 	120v 60hz To 12v Dc Power Supply Circuitlab 	
120v 60hz To 12v Dc Power Supply Circuitlab Wenn du ein geraet gebaut hast das du ueber eine.
 			. Controlled switching mode by using linear regulator the ac to dc converter is not efficient and of large size and weight. There are 2 main types of sources of rv electricity within your rv 12 volt dc and 120 volt ac same as 110 volt just like your stick brick for our purposes. A recreational vehicle or rv uses a power converter to produce 12 volt direct current or dc from 120 volt alternating current or ac.
Inside of the enclosure there is ac 110 coming in and going to a ac dc converter. This transformer and all of the other items needed to build the ac dc converter are readily available at electronic stores and hobby stores. The other winding is called the secondary.
These converters are power electronics circuits which are further classified as step down step up converters voltage stabilizer circuit ac to dc dc to dc dc to ac converter circuits and so on. As you know some devices require ac and some require dc. Die meisten elektronischen geraete benoetigen jedoch gleichstrom dc um zu funktionieren.
Lets say i am making a wiring diagram for a control panel. One winding is called the primary. Types of rv electricity.
The 120 volt ac powers more of the. The secondary serves as the power input to the ac dc converter. For example if the ac power source has 120 v then your formula would be 1202 8485 v in a dc signal.
Using switching mode high efficiency small size and light weight for high powe. In other words you can take the ac voltage and divide it by the square root of 2 to find the dc voltage. First it directly powers 12 volt equipment directly from shore power or a generator so the coach battery is not depleted.
Inverters convert dc to ac. This 12 volt dc electricity is used in two ways. Ac dc v i v i p p k 111 dc rms v v ff 1 2 1 0482 2 2 ff v v v v v rf dc rms dc dc dc ac input power factor 1 real power cos s s s s v i v i apperant power i.
Wechselstrom ac ist die wirksamste moeglichkeit strom zu liefern. You can see examples of this by directing your attention to the rv electrical diagram at the top of the page. Provided that there is a sufficient source of electricity converters and inverters give an rv the flexibility to power all of its devices regardless.
Most of the microcontrollers which we frequently use in designing electronics projects require a 5v dc supply this 5v dc can be obtained from available 230v ac supply by using ac to dc converter. In this project we will discuss traditional transformer based design which use simple diodes and capacitor to convert the alternating current into direct current and an optional voltage regulator to regulate the output dc voltage. You can find out the dc voltage of an ac power supply by using the formula vac2 where vac is the ac voltage.
Aus diesem grund sind konverter von wechselstrom auf gleichstrom entweder teil der geraete selbst oder teil der stromkabel. Below is a rv electric wiring diagram or schematic including the converter and inverter for a generic rv. The project will be an ac dc converter using transformer with an input voltage of 230v and output of 12v 1a.
 		 		
 	How To Make 12v Dc To 220v Ac Converter Inverter Circuit Design 	
 		 		
 	How To Make 12v Dc To 220v Ac Converter Inverter Circuit Design 	
 		 		
 	Ac Dc Converters Including Buck Boost And Flyback 	
 		 		
 	Basic Ac Dc Power Supplies Worksheet Discrete Semiconductor Devices And Circuits 	
 		 		
 	Board Mount Ac Dc Converter Design Challenges Recom 	
 		 		
 	Ac To Dc Converter Circuit Diagram 	
 		 		
 	Isolated Flyback Converter Basics What Is Switching Ac Dc Conversion Basic Knowledge Rohm Tech Web Technical Information Site Of Power Supply Design 	
 		 		
 	Circuit Diagram Of A Three Phase Ac Dc Converter Download Scientific Diagram 	
 		 		
 	12v Dc To 220v Ac Inverter Circuit 	
 		 		
 	Dc Voltage Doubler And Voltage Multiplier Circuits Working Eleccircuit Converter Electrical Projects Circuit 	
 		 		
 	Dc To Ac Inverter Wiring Diagram Fuse Box On Saab 95 Ad6e6 Bmw1992 Warmi Fr 	
 		 		
 	Capacitor Dc To Dc Converter Circuit Diagram Alternating Current Rectifier Ac Dc Angle White Text Png Pngwing 	
 		 		
 	Precision Full Wave Ac Dc Converter Circuit Diagram Expert Circuits 	
 		 		
 	Inverter 24v 48v 5kw Dc To Ac Electric Car Parts Co 	
 		 		 	Dc To Dc Converter Circuit Electronics Projects Hub 	
 		 		 	0a4c Ac To Dc Converter Wiring Diagram Wiring Resources 	
 		 		 	Diagram Ac To Dc Inverter Wiring Diagram Full Version Hd Quality Wiring Diagram Df1x44 Epaviste Gratuit Idf Fr 	
 		 		
 	Diagram 06 Dc Conversion Wiring Diagram Full Version Hd Quality Wiring Diagram Classdiagramjava Palermofumetto It 	
 		 		 	Rms To Dc Converter Circuit Diagram 	
 		 		 	Offline Converter Under Ac Dc Dc Dc Circuits 13879 Next Gr 	
 		 		 	Https Encrypted Tbn0 Gstatic Com Images Q Tbn And9gcsuzszksnrhqn6kvm1pcojskrd5qubyy7smmsvd1erywr9cyleo Usqp Cau 	
 		 		
 	Dc Ac Converter Circuit Diagram Download Scientific Diagram 	
 		 		
 	Wiring Diagram C Ac Dc Converter D Distribution Socket F Fuse Download Scientific Diagram 	
 		 		
 	Generic Ct 5v500ma 220v Ac To 12v Dc 500ma Circuit Board Smps Power Supply Ac Dc Stepdown Buck Converter Module Amazon In Industrial Scientific 	


Tidak ada komentar:
Posting Komentar